LANGUAGE↓

News & Policies

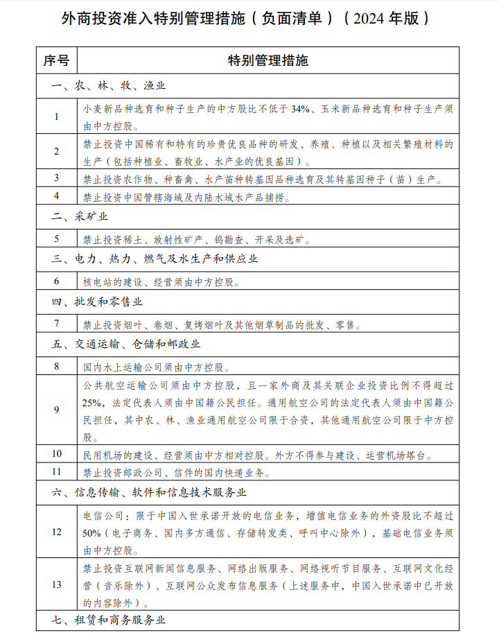
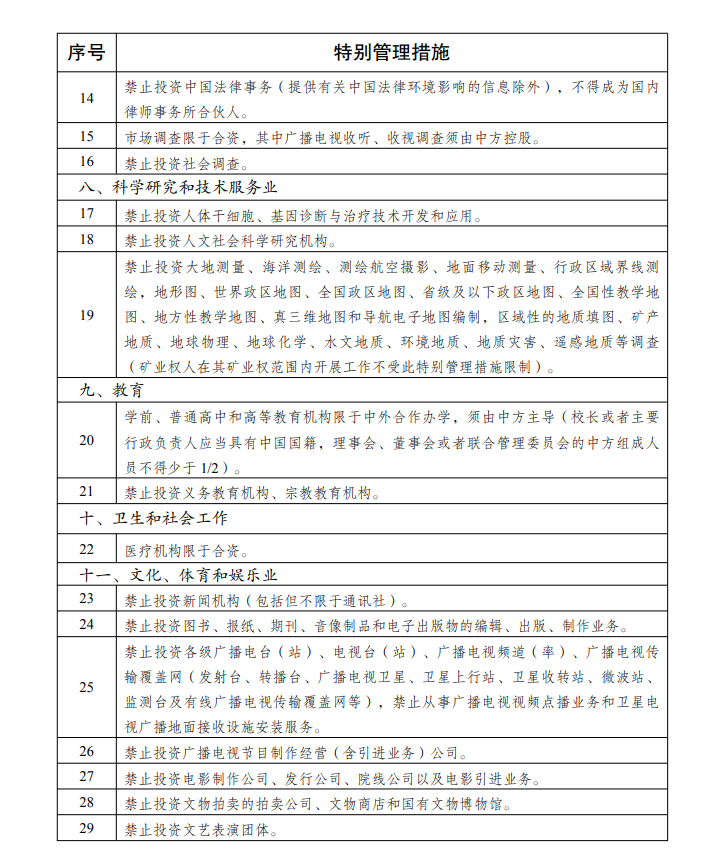
The negative list has been shortened again!
With the consent of the CPC Central Committee and the State Council, the National Development and Reform Commission and the Ministry of Commerce issued Decree No. 23 on September 8, 2024, promulgating in full the Special Administrative Measures for Foreign Investment Entry (Negative List) (2024 Version), which shall come into effect on November 1, 2024. The Special Administrative Measures for Foreign Investment Entry (Negative List) (2021 Edition) was repealed at the same time.
The 2024 version of the National Negative List of Restrictive Measures on Foreign Investment Entry was reduced from 31 to 29, and deleted two entries, namely, “Printing of publications shall be controlled by the Chinese side” and “Prohibition of investment in the application of the techniques of steaming, stir-frying, roasting, calcining and other concoctions of Chinese medicinal tablets, as well as the production of proprietary Chinese medicines with confidential prescriptions”. “Two entries in the manufacturing sector, foreign investment access restrictions to achieve “zero”.
For areas outside the negative list, they are managed in accordance with the principle of consistency between domestic and foreign investment, and foreign-invested enterprises are given national treatment.








